Wir suchen ...einen Kameradein neues Mitgliedeinen Freundeine helfende Hand... DICH!
Wenn der Arbeitskollege plötzlich weg rennt...
#DUkannstFeuerwehr
Gewusst?
In Deutschland gibt es knapp über eine Millionen Feuerwehrleute im Aktiven Dienst. Berechnet auf die Bevölkerung entspricht das nur 1,25%. Zu diesen etwas über eine Million gehören aber noch ca. 31.000 Berufsfeuerwehrleute sowie ca. 35.000 Werkfeuerwehrleute
Somit macht der Teil der Freiwilligen also diejenigen, die neben ihrer ehrenamtlichen Tätigkeit noch arbeiten gehen, knapp 97% aus.
Bei mehr als 3,7 Mio Einsätze im Jahr lastet demnach auf jedem Einzelnen viel Einsatzkraft.
Auch das die Feuerwehr kein reiner Männerberuf ist spiegeln die knapp 10% Frauenquote wieder! Auch wir haben 3 Feuerwehrfrauen in unserer Wehr!
Nur mit den vielen Frewilligen ist der Brand/Katastrophenschutz in Deutschland gewährleistet.
Werde ein Teil davon !
DU?
Was du mitbringst
Mindestens 16 Jahre alt
(unter 16? >>Jugend<<)
(unter 16? >>Jugend<<)
Wohnsitz in Maximiliansau
Bereitschaft zu Übungsdienst
Technisches Interesse
Teamgeist
Wir bieten dir
Theoretische und praktische Übungen
Neustes technisches Gerät
Kameradschaft
Auch mal eine schlaflose Nacht
Und jede Menge Spaß
Interesse ?
Dann komm doch einfach an einem Übungsabend einfach bei uns vorbei und schau dir das ganze doch mal an!
Den nächsten Übungsabend findest du unter
>>Termine<<
Wir freuen uns auf dich!
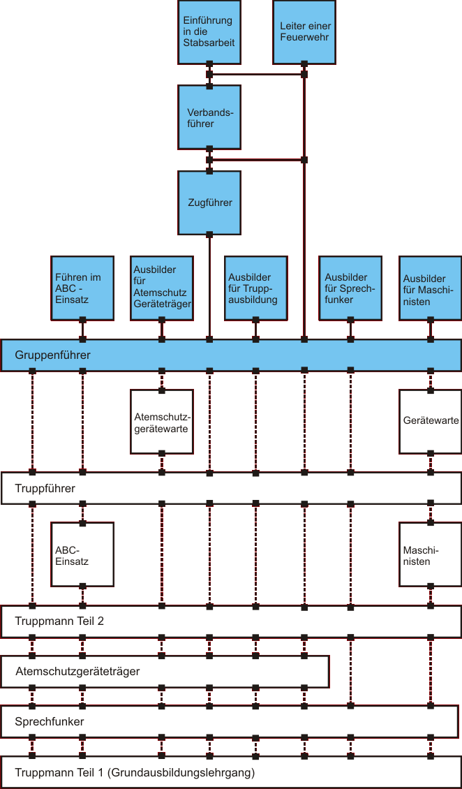
Ausbildung

Die Grundausbildung
Die Truppausbildung oder Grundausbildung durchläuft jeder Feuerwehrangehöriger, der in den Aktiven Dienst eintritt. Hier lernst Du die grundlegenden Tätigkeiten im Feuerwehrwesen

Die technische Ausbildung
Die Technische Ausbildung umfasst optionale Lehrgänge die nicht jeder Feuerwehrangehörige durchlaufen muss.
Hier weden zusätzlich Fähigkeiten erlernt und der Einsatzwert eines jeden einzelnen gesteigert.
Hier weden zusätzlich Fähigkeiten erlernt und der Einsatzwert eines jeden einzelnen gesteigert.

Die Führungsausbildung
Die Führungsausbildung befähigt zum Führen verschiedener taktischer Einheiten und zum leiten von Einsätzen.